法律法规
家用视听商品修理更换退货责任规定
(2002年7月23日国家质量监督检验检疫总局、信息产业部令第24号公布 自2002年9月1日起施行)
第一条 为了切实保护消费者的合法权益,明确家用视听商品销售者、修理者和生产者应当承担的修理、更换、退货(以下简称三包)责任和义务,根据《中华人民共和国产品质量法》《中华人民共和国消费者权益保护法》等法律的有关规定制定本规定。
第二条 本规定适用于在中华人民共和国境内销售的列入本规定《实施三包的家用视听商品目录》(见附件1)的家用视盘机、音频功率放大器和扬声器系统(音箱)(以下简称家用视听商品)。
电视机、家用录象机、摄象机、收录机三包责任适用《部分商品修理更换退货责任规定》。
第三条 家用视听商品实行谁销售谁负责三包的原则。销售者与生产者、销售者与供货者、销售者与修理者之间订立的合同,不得免除本规定的三包责任和义务。
第四条 本规定是家用视听商品实行三包规定的基本要求。国家鼓励销售者、生产者制定更有利于维护消费者合法权益的严于本规定要求的三包承诺。承诺作为明示担保,应依法承担责任。
第五条 销售者应承担以下责任和义务:
(一)应当严格执行本规定;
(二)应当执行进货检查验收制度;
(三)应当采取措施,保持销售的家用视听商品质量;
(四)销售时,应当符合以下要求:
1.开箱检验,正确调试,当面向消费者交验家用视听商品;
2.介绍产品的基本性能,使用、维护和保养方法以及三包方式和修理者;
3.提供三包凭证、有效发货票、产品使用说明书;三包凭证应当按本规定《家用视听商品三包凭证》(见附件2)的要求,准确完整地填写,并加盖销售者印章;有效发货票应当注明产品商标及型号、销售日期、销售者印章、金额等内容;
(五)不得销售不符合法定标识要求的,不符合使用说明书等明示的性能及功能的,或者产品质量不合格的家用视听商品;
(六)在三包有效期内,家用视听商品出现故障,销售者应当根据本规定承担三包责任,不得故意拖延或无理拒绝;
(七)妥善处理消费者的查询、投诉,并提供服务。
第六条 修理者应承担以下责任和义务:
(一)修理者应当具有维修资质证书,维修人员应当具有执业资格,持证上岗;
(二)承担三包有效期内的免费修理业务和三包有效期外的收费修理业务;
(三)维护销售者、生产者的信誉,应使用新的、符合产品技术要求和质量标准要求的零配件;
(四)认真、如实、完整地填写维修记录,记录修理前故障情况、故障处理情况和修理后的质量状况;
(五)向消费者当面试机、交验修理好的家用视听商品和维修记录;
(六)保持常用维修配件的储备量,确保维修工作及时进行,避免因零配件缺少而延误维修时间;
(七)按有关修理代理合同或协议的约定,保证修理费用和修理配件全部用于修理;
(八)接受销售者、生产者的监督和检查;
(九)承担因自身修理失误造成的责任和损失;
(十)妥善处理消费者的投诉,接受消费者有关产品修理质量的查询。
第七条 生产者(供货者和进口者视同生产者)应当承担以下责任和义务:
(一)出厂销售的家用视听商品应随机携带该型号的产品使用说明书、合格证和三包凭证;产品使用说明书应按国家标准GB5296.1《消费品使用说明书总则》的规定编写;三包凭证应当符合《家用视听商品三包凭证》的要求;
(二)生产者自行设置或者指定具有维修资质的修理单位负责三包有效期的修理,并在随家用视听商品携带的三包凭证上提供修理者单位的名称、地址、联系电话等;修理者名称、地址、联系电话撤销或者变更的,应当及时告知消费者;
(三)向修理者提供合格的、足够的维修配件,满足维修的需求;
(四)按有关修理代理合同或协议的约定,提供三包有效期内发生的修理费用;维修费用在产品流通的各个环节不得截留,应当最终全部支付给修理者;
(五)按照有关修理代理合同或者协议的约定,提供技术资料、技术培训等技术支持;
(六)妥善处理消费者投诉、查询并提供咨询服务。
第八条 家用视听商品的三包有效期分为整机三包有效期、主要部件三包有效期。三包有效期见本规定《实施三包的家用视听商品目录》。
第九条 三包有效期自开具发货票之日起计算,扣除因修理占用、无零配件待修造成的延误时间。三包有效期的最后一天为法定休假日的,以休假日次日为三包有效期的最后一天。
第十条 在三包有效期内,家用视听商品消费者凭发货票和三包凭证办理修理、更换、退货。如消费者丢失发货票和三包凭证,但能够有效证明该商品是在三包有效期内,销售者、修理者、生产者应当按照本规定负责修理、更换。
第十一条 在整机三包有效期内,家用视听商品出现质量问题的,由修理者负责免费修理(包括工时费、材料费)。修理者应当保证修理后的家用视听商品能够正常使用30日以上。承诺上门服务的,应当免费上门服务。
在主要部件三包有效期内,主要部件出现故障,应当由修理者负责免费修理或者更换主要部件(包括工时费、材料费)。
更换主要部件时,应当使用新的主要部件。更换后的主要部件三包有效期自更换之日起重新计算,记录在维修记录的维修情况一栏中。
第十二条 家用视听商品自售出之日起7日内(扣除首次安装调试占用的时间),出现本规定《家用视盘机性能故障表》(见附件3)、《家用音频功率放大器性能故障表》(见附件4)、《家用扬声器系统性能故障表》(见附件5)所列性能故障时,消费者可以选择退货、换货或者修理。消费者要求退货的,销售者应当负责为消费者免费退货,并按发货票价格一次退清货款。
第十三条 家用视听商品自售出后第8日至15日内(扣除首次安装调试占用的时间),出现本规定《家用视盘机性能故障表》、《家用音频功率放大器性能故障表》、《家用扬声器系统性能故障表》所列性能故障时,消费者可以选择换货或修理;消费者要求换货的,销售者应当按消费者的要求,免费为消费者更换同型号的家用视听商品。
第十四条 在整机三包有效期内,家用视听商品出现本规定《家用视盘机性能故障表》、《家用音频功率放大器性能故障表》、《家用扬声器系统性能故障表》所列性能故障,经两次修理仍不能正常使用的,凭修理者提供的修理记录,由销售者负责为消费者免费更换同型号的家用视听商品。
第十五条 在整机三包有效期内,符合第十四条换货条件的,因销售者没有同型号的家用视听商品,消费者又不愿意更换其它型号而要求退货的,销售者应当负责为消费者免费退货,按发货票价格一次退清货款。
第十六条 在整机三包有效期内,符合第十四条换货条件的,销售者有同型号的家用视听商品为消费者更换,但是消费者不愿意更换而要求退货的,销售者应当予以退货,对于已经使用过的家用视听商品按本规定《实施三包的家用视听商品目录》规定的折旧率和发货票价格收取折旧费。
折旧费的计算日期,自开具发货票之日起,至退货之日止,其中应当扣除首次安装时间、修理占用和待修时间。
第十七条 在三包有效期内,因修理者原因,使修理期超过30日的,由销售者负责为消费者免费更换同型号家用视听商品。
第十八条 在三包有效期内,因生产者未按合同或者协议提供零配件,延误维修时间,自送修之日起超过60日仍未修好的,修理者应在修理记录中注明,凭此据由销售者负责为消费者免费更换同型号家用视听商品。
第十九条 更换家用视听商品时,应当提供新的商品。
第二十条 换货后的三包有效期自换货之日起重新计算,由销售者在发货票背面加盖印章,注明更换日期,并提供新的三包凭证。
第二十一条 就近未设修理单位的,由销售者负责三包。消费者可以与销售者协商,或经销售者同意与生产者协商,解决修理办法及运输费问题。
第二十二条 销售者按本规定为消费者退货、换货后,属于生产者、供货者责任的,依法向负有责任的生产者、供货者追偿,或者按购销合同办理;属于修理者责任的,依法向修理者追偿,或者按修理代理合同或者协议办理。生产者、供货者赔偿后,属于修理者责任的,依法向修理者追偿,或者按代理修理合同或者协议办理。
第二十三条 生产者、销售者、修理者破产、兼并、分立的,其三包责任按国家有关法律、法规执行。
第二十四条 属下列情况之一的家用视听商品,不实行三包:
(一)超过三包有效期的;
(二)未按产品使用说明书要求使用、维护、保管而造成损坏的;
(三)非承担三包的修理者拆动造成损坏的;
(四)无三包凭证和有效发货票的;
(五)三包凭证上的内容与商品实物标识不符或者涂改的;
(六)因不可抗力造成损坏的。
第二十五条 消费者因三包问题与销售者、修理者、生产者发生纠纷时,可以向消费者协会和其他消费者组织申请调解,有关组织应当积极受理。
第二十六条 销售者、修理者、生产者未按本规定执行三包的,消费者可以向产品质量监督管理部门质量申诉处理机构申诉,由产品质量监督管理部门责令其按三包规定办理。
销售者、修理者、生产者对消费者提出的修理、更换、退货的要求故意拖延或者无理拒绝的,由产品质量监督管理部门予以处罚,并予以公告。
第二十七条 消费者因三包问题与销售者、修理者、生产者发生纠纷,可以依照《仲裁法》的规定,与销售者、修理者、生产者达成仲裁协议,向国家设立的仲裁机构申请裁决,或者直接向人民法院起诉。
第二十八条 需要进行产品质量检验或者鉴定的,可以委托依法设置并被授权的产品质量检验机构或者省级以上质量技术监督部门指定的鉴定组织单位,进行产品质量检验或者鉴定。
第二十九条 有关维修资质管理办法,由国家质量监督检验检疫总局和信息产业部另行制定。
第三十条 本规定由国家质量监督检验检疫总局、信息产业部按职能分工负责解释。
第三十一条 本规定自2002年9月1日起施行。
附件1:实施三包的家用视听商品目录

附件2:《家用视听商品三包凭证》
家用视听商品三包凭证是消费者享受三包权利的凭证。三包凭证应当包括下列内容,并由销售者负责填写:
(1)家用视听商品名称、商标、型号;
(2)家用视听商品出厂序号或批号;
(3)商品产地;
(4)销售单位名称、地址、邮政编码、联系电话;
(5)销售者印章;
(6)发货票号码;
(7)销售日期;
(8)安装调试日期;
(9)消费者姓名、地址、邮政编码、联系电话;
(10)修理单位名称、地址、电话及邮政编码;
(11)维修记录。
维修记录项目:送修日期、送修次数、送修故障情况、故障原因、故障处理情况、交验日期、维修人员签字。
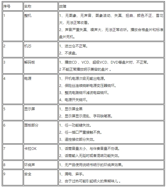
附件3:家用视盘机性能故障表

附件4:家用音频功率放大器性能故障表

附件5:家用扬声器系统性能故障表

浏览相关文章


深耕厚积聚焦专注
全力办理委托事项
扎实维护合法权益

