法律法规
移动电话机商品修理更换退货责任规定
(2001年9月27日国家质量监督检验检疫总局、国家工商行政管理总局、信息产业部令第4号公布 自2001年11月15日起施行)
第一条 为了切实保护消费者的合法权益,明确移动电话机商品销售者、修理者和生产者的修理、更换、退货(以下称“三包”)责任和义务,根据《中华人民共和国产品质量法》、《中华人民共和国消费者权益保护法》、《中华人民共和国电信条例》制定本规定。
第二条 本规定适用于在中华人民共和国境内销售的由无线接入的移动电话机商品(包括手持式移动电话机、车载移动电话机、固定台站电话机及其附件,见本规定附录1《实施三包的移动电话机商品目录》)
第三条 移动电话机商品实行谁销售谁负责三包的原则。销售者与生产者或供货者、销售者与修理者、生产者或供货者与修理者之间订立的合同,不得免除本规定的三包责任和义务。
第四条 本规定是实行移动电话机商品三包的最基本要求。国家鼓励销售者、生产者作出更有利于维护消费者合法权益的、严于本规定的三包承诺。承诺作为明示担保,应当依法履行,否则应当依法承担责任。
第五条 销售者应当承担以下责任和义务:
(一)销售移动电话机商品,应当严格执行本规定;
(二)应当执行进货检查验收制度;
(三)应当采取措施,保持销售移动电话机商品的质量;
(四)销售时,应当符合以下要求:
1.开箱检验,正确调试,当面向消费者交验移动电话机商品;
2.核对移动电话机主机机身号(IMEI串号)和进网标志、附件的出厂序号(批号)、产品商标和型号;
3.介绍产品的基本性能,使用、维护和保养方法,以及三包方式和修理者;
4.提供三包凭证、有效发货票,三包凭证应当准确完整地填写(见附录2《移动电话机商品三包凭证》)并加盖销售者印章,有效发货票应当注明主机机身号(IMEI串号)、附件的出厂序号(批号)、产品商标及型号、销售日期、销售者印章 、金额等内容;
(五)不得销售不符合法定标识要求、不符合说明书等明示性能及功能或者产品质量不合格的移动电话机商品;不得销售未标注生产日期的电池;
(六)在三包有效期内,移动电话机商品出现故障,销售者应当根据本规定承担三包责任,不得故意拖延或无理拒绝;
(七)妥善处理消费者的查询、投诉,并提供服务。
第六条 修理者应当承担以下责任和义务:
(一)修理者应当具有行业主管部门委托的维修资质审批机构颁发的证书,维修人员应当经培训考核,持证上岗;
(二)承担三包有效期内的免费修理业务和三包有效期外的收费修理业务;
(三)维护销售者、生产者的信誉,应使用与产品技术要求和质量标准要求相符的新的零配件。认真记录修理前故障情况、故障处理情况和修理后的质量状况;
(四)按有关修理代理合同或者协议的约定,保证修理费用和修理配件全部用于修理;接受销售者或者生产者的监督和检查;
(五)保持常用维修配件的储备量,确保维修工作正常进行,避免因零配件缺少而延误维修时间;
(六)向消费者当面交验修理好的移动电话机商品并如实完整地在三包凭证上填写修理者名称、地址、邮政编码、电话及维修记录;
(七)承担因自身修理过错造成的责任和损失;
(八)妥善处理消费者投诉,接受消费者有关商品修理质量的查询。
第七条 生产者(进口者视同生产者)应当承担以下责任和义务:
(一)具有信息产业部颁发的电信设备进网许可证书;移动电话机主机机身贴有进网许可标志,并随机携带该机型的产品使用说明书、合格证和三包凭证;产品说明书应当按国家标准GB5296.1《消费品使用说明总则》规定要求编写,应当明确产品的功能特点、适用范围、使用、维护与保养方法、注意和警示事项、常规故障判断等;三包凭证应当符合本规定附录2《移动电话机商品三包凭证》的要求;
(二)保证移动电话机商品符合法定标识要求、符合产品说明书等明示的性能及功能,保证产品质量合格;应当明示待机时间,在电池显著位置清晰地标注生产日期;
(三)应当自行设置或者指定与销售规模相适应的具有维修资质证书的修理者负责三包有效期内的修理,并提供修理者的名称、地址、邮政编码、联系电话等;修理者名称和地址撤销或者变更的,应当及时公告;
(四)按照有关修理代理合同或者协议的约定,提供三包有效期内发生的维修费用;维修费用在产品流通的各个环节不得截留,应当最终全部支付给修理者;
(五)按照有关修理代理合同或者协议的约定,提供足够的合格零配件;保证能够在产品停产后二年内,继续提供符合技术要求的零配件;
(六)按照有关修理代理合同或者协议的约定,提供必需的维修技术软件、技术资料、技术培训等技术支持;
(七)妥善处理消费者的投诉、查询,并提供咨询服务。
第八条 移动电话机主机三包有效期为一年,附件的三包有效期见附录1《实施三包的移动电话机商品目录》。三包有效期自开具发货票之日起计算,扣除因修理占用、无零配件待修延误的时间。三包有效期的最后一天为法定休假日的,以休假日的次日为三包有效期的最后一天。
第九条 在三包有效期内,消费者依照本规定享受修理、更换、退货的权利,修理、换货、退货应当凭发货票和三包凭证办理。
消费者丢失发货票和三包凭证,但能够提供发货票底联或者发货票(底联)复印件等有效证据,证明该移动电话机商品在三包有效期内的,销售者、修理者、生产者应当依照本规定承担免费修理、更换责任。
消费者丢失发货票和三包凭证,且不能提供发货票底联或者发货票(底联)复印件等有效证据,但依照主机机身号(IMEI串号)显示的出厂日期推算仍在三包有效期内的,应当以出厂日期后的第90日为三包有效期的起始日期,销售者、修理者、生产者应当按照本规定负责免费修理。
第十条 在三包有效期内,移动电话机主机出现质量问题的,由修理者免费修理。修理者应当保证修理后的移动电话机商品能够正常使用30日以上。
第十一条 自售出之日起7日内,移动电话机主机出现附录3《移动电话机商品性能故障表》所列性能故障的,消费者可以选择退货、换货或者修理。消费者要求换货时,销售者应当免费为消费者更换同型号同规格的移动电话机。消费者要求退货时,销售者应当负责免费为消费者退货,并按发货票价格一次退清货款。
第十二条 自售出之日起第8日至第15日内,移动电话机主机出现附录3《移动电话机商品性能故障表》所列性能故障的,消费者可以选择换货或者修理。消费者要求换货时,销售者应当免费为消费者更换同型号同规格的移动电话机主机。
第十三条 在三包有效期内,移动电话机主机出现附录3《移动电话机商品性能故障表》所列性能故障,经两次修理,仍不能正常使用的,凭三包凭证中修理者提供的修理记录,由销售者负责为消费者免费更换同型号同规格的移动电话机主机。
第十四条 在三包有效期内,电池、充电器、移动终端卡、外接有线耳机、数据接口卡等移动电话机附件出现本规定附录3《移动电话机商品性能故障表》所列性能故障的,销售者应当为消费者免费更换同品牌同型号同规格的附件。更换两次仍不能正常使用的,销售者应当负责免费为消费者退货,单独销售的,按发货票价格一次退还货款;与主机一起销售的,按退货当时单独销售的价格一次退还货款。
第十五条 送修的移动电话机主机在7日内不能修好的,修理者应当免费给消费者提供备用机,待原机修好后收回备用机。
第十六条 因生产者未按合同或者协议提供零配件,使维修者延误了维修时间,并自送修之日起超过60日未修好的,凭发货票和三包凭证中修理者提供的修理记录,由销售者负责免费为消费者更换同型号同规格的移动电话机主机。
第十七条 因修理者自身原因,使修理时间超过30日未修好的,凭发货票和三包凭证中修理者提供的修理记录由销售者负责免费为消费者更换同型号同规格的移动电话机主机。
第十八条 符合换货条件,但销售者无同型号同规格商品,消费者不愿意调换其他型号规格的商品而要求退货的,销售者应当负责免费为消费者退货,并按发货票的价格一次退清货款。
第十九条 符合换货条件,并且销售者有同型号同规格移动电话机商品,消费者不愿意调换而要求退货的,销售者应当予以退货,但对于使用过的商品应当按本规定附录1《实施三包的移动电话机商品目录》规定的折旧率收取折旧费。折旧费的计算日期自开具发货票之日起至退货之日止,其中应当扣除修理占用和待修时间。
第二十条 换货时,应当提供新的商品。
第二十一条 换货后,商品三包有效期自换货之日起重新计算。由销售者在发货票背面加盖印章,注明更换日期,并提供新的三包凭证。
第二十二条 销售者按本规定为消费者退货、换货后,属于生产者、供货者责任的,依法向负有责任的生产者、供货者追偿,或者按购销合同办理;属于修理者责任的,依法向修理者追偿,或者按代理修理合同或者协议办理。生产者、供货者按照上述规定赔偿后,属于修理者责任的,依法向修理者追偿,或者按代理修理合同或者协议办理。
第二十三条 对于在经营活动中赠送的移动电话机商品,应当按照本规定承担三包责任。
第二十四条 属下列情况之一的移动电话机商品,不实行三包,但可以实行合理的收费修理:
(一)超过三包有效期的;
(二)无三包凭证及有效发货票的,但能够证明该移动电话机商品在三包有效期内的除外;
(三)三包凭证上的内容与商品实物标识不符或者涂改的;
(四)未按产品使用说明书要求使用、维护、保养而造成损坏的;
(五)非承担三包的修理者拆动造成损坏的;
(六)因不可抗力造成损坏的。
第二十五条 生产者、销售者、修理者破产、倒闭、兼并、分立的,其三包责任按国家有关法律法规执行。
第二十六条 消费者因商品三包问题与销售者、修理者、生产者发生纠纷时,可以向消费者协会、信息产业部门移动电话机(电话机)产品质量投诉中心、质量管理协会用户委员会和其他有关组织申请调解,有关组织应当积极受理。
第二十七条 销售者、修理者、生产者未按本规定承担三包责任的,消费者可以向产品质量监督部门申诉机构或者工商行政管理部门消费者申诉举报中心申诉,由产品质量监督部门或者工商行政管理部门责令其改正。
销售者、修理者、生产者对消费者提出的修理、更换、退货的要求故意拖延或者无理拒绝的,由工商行政管理部门、产品质量监督部门、信息产业部电信管理机构依据有关法律法规的规定予以处罚,并向社会公布。
第二十八条 销售者、修理者、生产者未按本规定承担三包责任的,消费者也可以依照《仲裁法》的规定与销售者、修理者或生产者达成仲裁协议,向国家设立的仲裁机构申请裁决;还可以直接向人民法院起诉。
第二十九条 需要进行商品质量检验或者鉴定的,可以委托依法考核合格和授权的产品质量检验机构或者省级以上产品质量监督部门进行产品质量检验或者鉴定。
第三十条 本规定由国家质量监督检验检疫总局、国家工商行政管理总局和信息产业部按职责分工负责解释。
第三十一条 本规定从2001年11月15日起实行。
附录1:实施三包的移动电话机商品目录

附录2:移动电话机商品三包凭证
三包凭证是移动电话机商品出现质量问题时,消费者享受三包权利的凭证。
三包凭证应当包括下列内容:
(1)移动电话机主机及附件型号;
(2)移动电话机主机机身号(IMEI串号)、附件出厂序号或批号、进网标志扰码号;
(3)商品产地;
(4)销售者名称、地址、邮政编码、联系电话;
(5)销售者印章;
(6)发货票号码;
(7)销售日期;
(8)消费者姓名、地址、邮政编码、联系电话;
(9)修理者名称、地址、邮政编码、联系电话;
(10)维修记录
维修记录项目:送修日期、送修故障情况、故障原因、故障处理情况及退、换货证明、交验日期、维修人员签字。
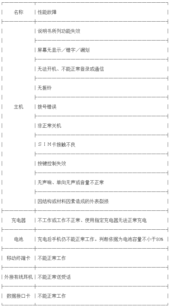
附录3:移动电话机商品性能故障表

注:网络因素造成的故障除外
浏览相关文章


深耕厚积聚焦专注
全力办理委托事项
扎实维护合法权益

