法律法规
固定电话机商品修理更换退货责任规定
(2001年9月17日国家质量监督检验检疫总局、国家工商行政管理总局、信息产业部令第4号公布 自2001年11月15日起施行)
第一条 为了切实保护消费者的合法权益,明确固定电话机商品销售者、修理者和生产者的修理、更换、退货(以下简称“三包”)责任和义务,根据《中华人民共和国产品质量法》、《中华人民共和国消费者权益保护法》、《中华人民共和国电信条例》制定本规定。
第二条 本规定适用于在中华人民共和国境内销售的,由有线用户线接入的按键电话机、无绳电话机、ISDN数字电话机及各种功能装置(以下简称固定电话机商品),见本规定附录1《实施三包的固定电话机商品目录》。
第三条 固定电话机商品实行谁销售谁负责三包的原则。销售者与生产者、销售者与供货者、销售者与修理者之间订立的合同,不得免除本规定的三包责任和义务。
第四条 本规定是固定电话机商品实行三包规定的最基本要求。国家鼓励销售者、生产者制定更有利于维护消费者合法权益的,严于本规定要求的三包承诺。承诺作为明示担保,应当依法履行,否则应当依法承担责任。
第五条 销售者应当承担以下责任和义务:
(一)销售固定电话机商品,应当严格执行本规定;
(二)执行进货检查验收制度,不得销售不符合法定标识要求和不合格的固定电话机;
(三)销售时,向消费者当面交验产品使用说明书明示的全部主附件并试机;提供有效发货票、产品合格证、三包凭证和产品使用说明书;介绍商品性能,使用方法、维护保养事项、三包方式和修理单位,正确填写三包凭证;
(四)对于符合本规定退货或者换货条件的固定电话机商品,应当按照本规定为消费者办理退货或者换货,不得故意拖延推诿,无理拒绝;
(五)对于消费者提出的质量问题负责与生产者或者修理者联系,不得无理拒绝;
(六)妥善处理消费者的查询、投诉,并提供服务。
第六条 修理者应当承担以下责任和义务:
(一)承担三包有效期内的免费修理业务和超过三包有效期的收费修理业务;
(二)修理者应当具有行业主管部门委托的维修资质审核机构颁发的证书,维修人员应当经培训考核,持证上岗;
(三)维护销售者、生产者的信誉,应使用与产品技术要求和质量标准要求相符的新的零配件;认真记录修理前故障情况、故障处理情况和修理后的质量状况;
(四)向消费者当面交验修理好的固定电话机商品和维修记录;
(五)承担因自身修理过错造成的责任和损失;
(六)按有关修理代理合同或协议的约定,保证修理费用和修理配件用于修理,接受销售者、生产者的监督和检查;
(七)保持维修配件的储备量,确保维修工作正常进行,避免因零配件缺少而延误维修时间;
(八)妥善处理消费者的投诉,接受消费者有关商品修理质量的查询。
第七条 生产者(固定电话机进口者视同生产者)应当承担以下责任和义务:
(一)具有信息产业主管部门颁发的电信设备进网许可证书;机身贴有进网许可标志,并随机携带该产品使用说明书、产品合格证和三包凭证;
(二)产品使用说明书应按国家标准GB5296·1《消费品使用说明总则》的规定编写;
(三)三包凭证应当符合本规定附录2《固定电话机三包凭证》的要求;
(四)生产者应当自行设置或者指定具有资质证书的修理者负责三包有效期内的修理;固定电话机携带的三包凭证或者资料上应注明修理者名称、地址、联系电话等;
(五)按有关修理代理合同或协议的约定,提供三包有效期内发生的修理费用;该费用在产品流通的各个环节不得截留,最终应当全部支付给修理者;
(六)向承担三包的修理者提供合格的、足够的维修配件,满足维修需求,并保证产品停产后二年内继续提供符合技术要求的零配件;
(七)向承担三包的修理者提供技术资料,负责技术培训,检查修理业务,给予技术上的指导;
(八)妥善处理消费者的投诉、查询,并提供咨询服务。
第八条 固定电话机商品的三包有效期见本规定附录1《实施三包的固定电话机商品目录》。三包有效期自开具发货票之日起计算,扣除因修理占用、无零配件待修延误的时间。三包有效期的最后一天为法定休假日的,休假日的次日为三包有效期的最后一天。
第九条 在三包有效期内,消费者依照本规定享受修理、更换、退货权利,凭发货票和三包凭证办理修理、换货、退货。
如果消费者丢失发货票和三包凭证,但能够提供证据证明该固定电话机商品在三包有效期内,销售者、修理者、生产者应当依照本规定承担修理、更换、退货责任。
第十条 在三包期内,固定电话机商品出现质量问题的,由修理者免费修理。修理者应当保证修理后的固定电话机商品能够正常使用30日以上。
第十一条 自售出之日起7日内,固定电话机商品出现附录3《固定电话机性能故障表》所列性能故障时,消费者可以选择退货、换货或修理。消费者要求退货的,销售者应当免费为消费者退货,并按发货票价格一次退清货款。
第十二条 售出后第8日至15日内,固定电话机商品出现附录3《固定电话机性能故障表》所列性能故障时,由消费者选择换货或者修理。消费者要求换货时,销售者应当免费为消费者调换同型号固定电话机商品。
第十三条 在三包有效期内、固定电话机商品出现本规定附录3《固定电话机性能故障表》所列性能故障,经两次修理,仍不能正常使用的,凭修理者提供的修理记录,由销售者负责为消费者免费调换同型号固定电话机商品。
第十四条 单独销售的电池、电源变压器,在三包有效期内,出现本规定附录3《固定电话机性能故障表》所列性能故障,销售者应当为消费者免费调换同品牌同型号电池、电源变压器;调换后的三包有效期重新计算。调换两次后仍不能正常使用的,销售者应当免费为消费者退货,并按发货票价格一次退清货款。
第十五条 在三包有效期内,符合换货条件的,销售者无同型号固定电话机商品,消费者不愿意调换其他型号的固定电话机商品而要求退货的,销售者应当负责为消费者免费退货,并按发货票价格一次退清货款。
第十六条 在三包有效期内,符合换货条件的,销售者有同型号固定电话机商品、消费者不愿调换而要求退货的,销售者应当予以退货,但应当按本规定附录1《实施三包的固定电话机商品目录》规定的折旧率收取折旧费。
折旧费的计算日期自开具发货票之日起至退货之日止,其中应当扣除修理占用和待修时间。
第十七条 换货时,应当提供新机,凡不合格产品均不得提供给消费者。
第十八条 换货后的三包有效期自换货之日起重新计算。由销售者在发货票背面加盖印章,注明更换日期,并提供新的三包凭证。
第十九条 在三包有效期内固定电话机商品出现故障,由修理者免费(包括材料费和工时费)修理。
第二十条 在三包有效期内,送修的固定电话机商品,在三日内不能修好的,修理者应当免费为消费者提供备用机,待原机修好后收回备用机。
第二十一条 在三包有效期内,送修的固定电话机商品因生产者未按代理修理合同或者协议提供零配件,自送修之日起超过60日未修好的,凭发货票和修理者提供的修理记录,由销售者负责免费为消费者调换同型号固定电话机商品。
第二十二条 因修理者自身原因使修理期超过30日的,消费者凭发货票和修理者提供的修理记录,由销售者负责免费为消费者调换同型号固定电话机商品。
第二十三条 销售者按本规定为消费者退货、换货后,属于生产者、供货者责任的,依法向负有责任的生产者或者供货者追偿,或者按购销合同办理;属于修理者责任的,依法向负有责任的修理者追偿,或者按代理修理合同或者协议办理。
生产者、供货者赔偿后,属于修理者责任的,依法向修理者追偿,或者按代理修理合同或者协议办理。
第二十四条 属于下列情况之一的固定电话机,不实行三包,但可以实行合理的收费修理:
(一)超过三包有效期的;
(二)无三包凭证及有效发货票的,但能够证明该固定电话机商品在三包有效期内的除外;
(三)三包凭证上的内容与商品实物标识不符或者涂改的;
(四)未按产品使用说明书的要求使用、维护、保管而造成损坏的;
(五)非承担三包的修理者拆动造成损坏的;
(六)因不可抗力造成损坏的。
第二十五条 生产者、销售者、修理者破产、倒闭、兼并、分立的,其三包责任按国家有关法律法规执行。
第二十六条 消费者因三包问题与销售者、修理者、生产者发生纠纷时,可以向消费者协会、信息产业部移动电话机(固定电话机)产品质量投诉中心、质量管理协会用户委员会和其它有关组织申请调解,有关组织应当积极受理。
第二十七条 销售者、修理者、生产者未按本规定执行三包的,消费者可以向产品质量监督部门质量申诉机构或者工商行政管理部门消费者申诉举报中心申诉,由产品质量监督部门或者工商行政管理部门责令其改正。
销售者、修理者、生产者对消费者提出的修理、更换、退货要求故意拖延或者无理拒绝的,由工商行政管理部门、产品质量监督部门、信息产业部门依据有关法律法规的规定予以处罚,并向社会公布。
第二十八条 销售者、修理者、生产者未按本规定承担三包责任的,消费者也可以依照《仲裁法》的规定,与销售者、修理者或生产者达成仲裁协议,向国家设立的仲裁机构申请裁决,还可以直接向人民法院起诉。
第二十九条 需要进行产品质量检验或者鉴定的,可以委托依法考核合格和授权的产品质量检验机构或者省级以上产品质量监督部门进行产品质量检验或者鉴定。
第三十条 本规定由国家质量监督检验检疫总局、国家工商行政管理总局和信息产业部按职责分工负责解释。
第三十一条 本规定从2001年11月15日起实行。
附录1
实施三包的固定电话机商品目录

附录2
固定电话机三包凭证
三包凭证是固定电话机消费者在产品出现质量问题时,享受三包权利的凭证。三包凭证应当包括下列内容:
(1)固定电话机型号;
(2)固定电话机进网标志扰码号;
(3)产品产地;
(4)出厂日期;
(5)生产者名称;
(6)销售者名称(盖章);
(7)销售日期;
(8)发货票号码;
(9)消费者姓名、通讯地址、联系电话;
(10)修理单位名称、地址、电话、邮政编码;
(11) 维修记录项目:送修日期、送修次数、送修故障情况、故障原因、故障处理情况及退、换货证明、交验日期、维修人员签字。
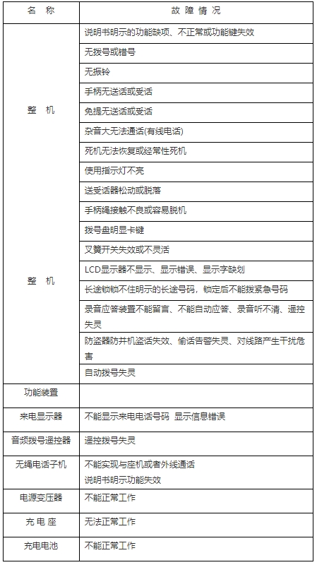
附录3
固定电话机性能故障表

浏览相关文章


深耕厚积聚焦专注
全力办理委托事项
扎实维护合法权益

